Introduction
The Tribunal is an administrative tribunal operating within Canada’s trade remedy system. It is an independent quasi-judicial body that carries out its statutory responsibilities in an autonomous and impartial manner and that reports to Parliament through the Minister of Finance. The Tribunal’s strategic outcome is the fair, timely and transparent disposition of all international trade cases, procurement cases and government-mandated inquiries within the Tribunal’s jurisdiction.
The main legislation governing the work of the Tribunal is the Canadian International Trade Tribunal Act (CITT Act), SIMA, the Customs Act, the Excise Tax Act, the Canadian International Trade Tribunal Regulations, the Canadian International Trade Tribunal Procurement Inquiry Regulations (CITT Procurement Inquiry Regulations) and the Canadian International Trade Tribunal Rules (Rules).
Mandate
The Tribunal is the main quasi-judicial institution in Canada’s trade remedy system and has authority to:
- inquire into whether dumped or subsidized imports have caused, or are threatening to cause, injury to a domestic industry;
- inquire into complaints by potential suppliers concerning procurement by the federal government that is covered by the North American Free Trade Agreement (NAFTA), the Agreement on Internal Trade (AIT), the World Trade Organization (WTO) Agreement on Government Procurement (AGP), the Canada-Chile Free Trade Agreement (CCFTA), the Canada-Peru Free Trade Agreement (CPFTA) and the Canada-Colombia Free Trade Agreement (CCOFTA);
- hear appeals of decisions of the CBSA made under the Customs Act and SIMA or of the Minister of National Revenue under the Excise Tax Act;
- inquire into and provide advice on such economic, trade and tariff issues as are referred to the Tribunal by the Governor in Council or the Minister of Finance;
- investigate requests from Canadian producers for tariff relief on imported textile inputs that they use in their production operations and to make recommendations to the Minister of Finance on the requests; and
- inquire into complaints by domestic producers that increased imports are causing, or threatening to cause, injury to domestic producers and, as directed, make recommendations to the Government on an appropriate remedy.
| Section | Authority |
|---|---|
| CITT Act | |
| 18 | Inquiries on economic, trade or commercial interests of Canada by reference from the Governor in Council |
| 19 | Inquiries into tariff-related matters by reference from the Minister of Finance |
| 19.01 | Safeguard inquiries concerning goods imported from the United States or Mexico by reference from the Governor in Council |
| 19.011 | Safeguard inquiries concerning goods imported from Israel by reference from the Governor in Council |
| 19.012 | Safeguard inquiries concerning goods imported from Chile by reference from the Governor in Council |
| 19.0121 | Safeguard inquiries concerning goods imported from Colombia by reference from the Governor in Council |
| 19.013 | Safeguard inquiries concerning goods imported from Costa Rica by reference from the Governor in Council |
| 19.014 | Safeguard inquiries concerning goods imported from Iceland by reference from the Governor in Council |
| 19.015 | Safeguard inquiries concerning goods imported from Norway by reference from the Governor in Council |
| 19.016 | Safeguard inquiries concerning goods imported from Switzerland or Liechtenstein by reference from the Governor in Council |
| 19.017 | Safeguard inquiries concerning goods imported from Peru by reference from the Governor in Council |
| 19.018 | Safeguard inquiries concerning goods imported from Jordan by reference from the Governor in Council |
| 19.02 | Mid-term reviews with regard to global safeguard and anti-surge measures |
| 20 | Global safeguard inquiries by reference from the Governor in Council |
| 23(1) and 26(1) | Global safeguard complaints by domestic producers |
| 23(1.01), 23(1.03) and 26(1) | Safeguard complaints by domestic producers concerning goods imported from the United States |
| 23(1.02), 23(1.03) and 26(1) | Safeguard complaints by domestic producers concerning goods imported from Mexico |
| 23(1.04) and 26(1) | Safeguard complaints by domestic producers concerning goods imported from Israel |
| 23(1.05), 23(1.06) and 26(1) | Safeguard complaints by domestic producers concerning goods imported from Chile |
| 23(1.061) and 26(1) | Safeguard complaints by domestic producers concerning goods imported from Colombia |
| 23(1.07), 23(1.08) and 26(1) | Safeguard complaints by domestic producers concerning goods imported from Costa Rica |
| 23(1.09) and 26(1) | Safeguard complaints by domestic producers concerning goods imported from Iceland |
| 23(1.091) and 26(1) | Safeguard complaints by domestic producers concerning goods imported from Norway |
| 23(1.092) and 26(1) | Safeguard complaints by domestic producers concerning goods imported from Switzerland or Liechtenstein |
| 23(1.093) and 26(1) | Safeguard complaints by domestic producers concerning goods imported from Peru |
| 23(1.094) and 26(1) | Safeguard complaints by domestic producers concerning goods imported from Jordan |
| 30 | Further safeguard inquiries by reference from the Governor in Council |
| 30.01 | Surge complaints regarding goods from NAFTA countries |
| 30.011 | Surge complaints regarding goods from Israel |
| 30.012 | Surge complaints regarding goods from Chile |
| 30.07 and 30.08 | Extension inquiries with regard to global safeguard and anti-surge measures |
| 30.11(1) | Complaints by potential suppliers concerning the government procurement process for a designated contract |
| 30.13 | Inquiries into complaints by potential suppliers concerning the government procurement process for a designated contract |
| 30.21 | Inquiries into market disruption and trade diversion regarding goods from China by reference from the Governor in Council |
| 30.22 | Complaints of market disruption in respect of goods originating in China |
| 30.23 | Complaints of trade diversion in respect of goods originating in China |
| 30.24 | Further inquiries into market disruption or trade diversion by reference from the Governor in Council |
| 30.25(7) | Expiry reviews of measures relating to market disruption or trade diversion in respect of goods originating in China |
| SIMA | |
| 33(2) and 37 | Advisory opinions on injury by reference from the CBSA or further to requests by affected parties |
| 34(2) | Preliminary inquiries with respect to injury or threat of injury caused by the dumping and subsidizing of goods |
| 37.1 | Preliminary determinations of injury or threat of injury |
| 42 | Inquiries with respect to injury or threat of injury caused by the dumping and subsidizing of goods |
| 43 | Orders or findings of the Tribunal concerning injury or threat of injury |
| 44 | Recommencement of inquiries (on remand from the Federal Court of Appeal or a binational panel) |
| 45 | Public interest inquiries |
| 46 | Advice to the CBSA regarding evidence that arises during an inquiry of injurious dumping or subsidizing of non-subject goods |
| 61 | Appeals of re-determinations of the CBSA concerning normal values, export prices or amounts of subsidies or whether imported goods are goods of the same description as goods to which a Tribunal finding applies |
| 76.01 | Interim reviews of Tribunal orders and findings on its own initiative or by request |
| 76.02 | Reviews resulting from the CBSA’s reconsideration of final determinations of dumping or subsidizing |
| 76.03 | Expiry reviews |
| 76.1 | Reviews at the request of the Minister of Finance as a result of rulings of the WTO Dispute Settlement Body |
| 89 and 90 | Rulings on who is the importer for purposes of payment of anti-dumping or countervailing duties by request of the CBSA |
| 91 | Reconsideration of rulings on who is the importer on the Tribunal’s own initiative or by request |
| Customs Act | |
| 60.2 | Applications for extensions of time to request a re-determination or a further re-determination of origin, tariff classification, value for duty or marking of imported goods by the CBSA |
| 67 | Appeals of decisions of the CBSA concerning value for duty, origin and tariff classification or making of imported goods |
| 67.1 | Applications for orders extending the time to file notices of appeal under section 67 |
| 70 | References from the CBSA for advisory opinions relating to the origin, tariff classification or value for duty of goods |
| Excise Tax Act | |
| 81.19, 81.21, 81.22, 81.23, 81.27 and 81.33 | Appeals of assessments and determinations of excise tax (on automobiles, air conditioners designed for use in automobiles, gasoline, aviation gasoline, diesel fuel and aviation fuel) made by the CRA |
| 81.32 | Applications for extensions of time for internal CRA objection procedure or for appeal to Tribunal |
| Energy Administration Act | |
| 13 | Declarations concerning liability for and the amount of any oil export charge that is payable where oil is transported by pipeline or other means to a point of delivery outside Canada |
Method of Operation
The Chairperson may assign either one or three members of the Tribunal to deal with cases. Members so assigned have and may exercise all the Tribunal’s powers and have and may perform all the Tribunal’s duties and functions in relation to the cases.
The Tribunal proceeds through file hearings or public hearings. Public hearings are held at the Tribunal’s offices in Ottawa, Ontario. Public hearings may also be held elsewhere in Canada, either in person or through videoconferencing. In accordance with section 35 of the CITT Act, hearings should be carried out as “informally and expeditiously” as the circumstances and considerations of fairness permit.
Pursuant to section 17 of the CITT Act, the Tribunal is a court of record, and it has all the powers, rights and privileges as are vested in a superior court with regard to procedural matters necessary or proper for the due exercise of its jurisdiction. The Tribunal follows rules and procedures similar to those of a court of justice; for instance, the Tribunal can subpoena witnesses and require parties to produce information. However, in order to facilitate greater access, the rules and procedures are not as formal or strict.
The CITT Act contains provisions for the protection of confidential information. Only independent counsel who have filed declarations and confidentiality undertakings may have access to confidential information. Protecting commercially sensitive information against unauthorized disclosure has been, and continues to be, of paramount importance to the Tribunal.
The Tribunal’s Web site provides an exhaustive repository of all Tribunal notices, decisions and publications, as well as the Canadian International Trade Tribunal Regulations, the Rules, directives, guidelines, practice notices, Tribunal procedures and other information relating to its current activities. The Tribunal offers a notification service that informs subscribers of each new posting on its Web site. Subscribers can also choose a specific category of interest.
Members of the Tribunal
The Tribunal may be composed of up to seven full-time members, including a chairperson and two vice-chairpersons. All are appointed by the Governor in Council for a term of up to five years, which can be renewed once. The Chairperson is the Chief Executive Officer and is responsible for the assignment of a presiding member and panel to cases and for the management of the Tribunal’s work. Members have a variety of educational backgrounds and experience.
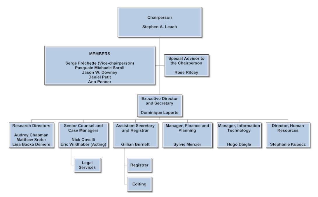
Organization
The Tribunal is led by the Chairperson and is supported by a permanent staff of 66 persons who are employees of the public service. The organizational structure is as follows.
Consultations and External Relations
Through the Bench and Bar Committee, the Tribunal provides a forum to promote discussion on issues of procedure. The committee includes representatives from the Canadian Bar Association, counsel from the Department of Justice and members of the trade consulting community who appear regularly before the Tribunal. The Tribunal also consults with counsel, representatives of industries and others who appear or are likely to appear before the Tribunal, to exchange views on new procedures being considered by the Tribunal prior to their publication as guidelines or practice notices. The Tribunal also briefs federal government departments and trade associations on its procedures.
Judicial Review and Appeal to the Federal Court of Appeal and the Federal Court
Any person affected by Tribunal findings or orders under section 43, 44, 76.01, 76.02 or 76.03 of SIMA can apply for judicial review by the Federal Court of Appeal on grounds of, for instance, denial of natural justice or error of law. Any person affected by Tribunal procurement findings and recommendations under the CITT Act can similarly request judicial review by the Federal Court of Appeal under sections 18.1 and 28 of the Federal Courts Act. Lastly, Tribunal orders and decisions made pursuant to the Customs Act can be appealed under that act to the Federal Court of Appeal or, under the Excise Tax Act, to the Federal Court.
Judicial Review by NAFTA Binational Panel
Tribunal findings or orders under sections 43, 44, 76.01, 76.02 and 76.03 of SIMA involving goods from the United States and Mexico may be reviewed by a binational panel established under NAFTA.
WTO Dispute Resolution
Governments that are members of the WTO may challenge the Government of Canada in respect of Tribunal injury findings or orders in dumping and countervailing duty cases before the WTO Dispute Settlement Body. This is initiated by intergovernmental consultations under the WTO Dispute Settlement Understanding.